产品中心左侧装饰图片
左侧底部装饰图片
新闻动态

当前位置: 首页 > 新闻动态

聚乙烯容器回收再生

文章来源: 更新时间:2026-04-02 02:55:22

【摘要】相对于薄膜而言,容器类回收的混杂程度低很多,下面为您介绍具体的回收处理办法。
  容器类回收主要包含有日用品容器类回收和工业容器类回收。日用类的包含有个人护理用品容器,食品容器等;工业容器包含有化工溶液容器,腐蚀性化工原料容器等。
 
  容器类的主要材料多为高密度聚乙烯,而且一般这一类材料的熔融指数也不高,多数都在1以下。因为容器类的成型方式多为挤吹,而挤吹要求材料具有比较高的熔体强度。相对于薄膜而言,容器类回收的混杂程度低很多,手工分选的劳动强度低,在某些场合可以采用半机械化半手工的形式进行分选和加工。
 
  o大部分容器类聚乙烯的回收方法是通过如下途径进行处理:
 
  手工分拣→漂洗残留物→熔融挤出→切粒包装
 
  手工分拣
 
  容器类可以根据容器的原始大小大略推断材料的种类,一般而言,容器越大的材料熔融指数越低,材料的性能越好,回收后可利用的范围越大。例如大型容器的回收材料经过回收后,可以用于中小型容器的挤吹应用;而小型容器的回收材料是无法用于大中型容器的挤吹应用的。手工分选时,可以根据这一原则,有意识的进行区分。
 
  漂洗残留物
 
  容器类的漂洗相对于薄膜类而言工作量也小很多。常见的方法有清水漂洗,酸碱漂洗+清水漂洗。经过酸碱漂洗和清水漂洗的容器破碎,白度更高。适合采用于高档次容器破碎回收中。需要注意的是一些强腐蚀性化工产品的容器破碎需要进过彻底的清洗方可使用,而且在清洗过程中,作业者需要做好个人安全防护。
 
  熔融挤出
 
  容器类回收的熔融挤出与薄膜类的熔融挤出没有太大区别。只是由于二者的原始形状不同,会有一些差异。
 
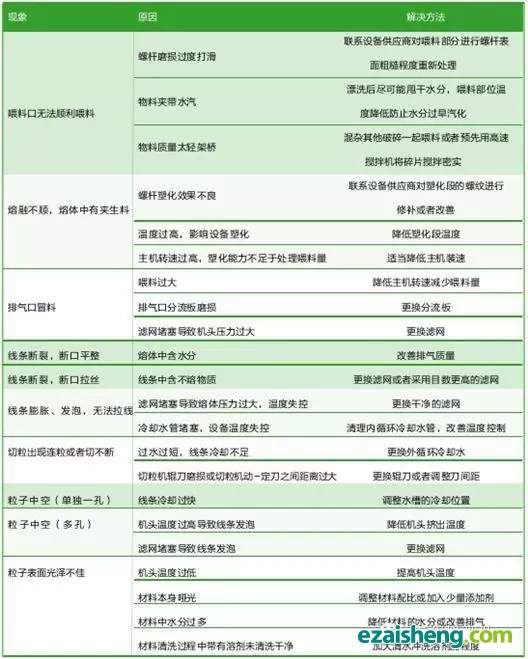
  下面是容器类回收熔融挤出的一些常见问题及解决方法:
容器类回收熔融挤出的一些常见问题及解决方法
 
【返回列表】

上一篇 : 测试塑料力学性能,生产合格粒子

下一篇 : 聚乙烯薄膜类回收的技术分析