网站首页
关于我们
产品中心
废旧塑料回收
废纸回收
废旧知识
回收范围
服务项目
新闻动态
最新公告:
有色标准委就《超高纯镉》等6项标准召开讨论会
新技术实现炼油污水回用
太钢节能环保新技术助力城市减煤
金海浆纸节能减排发展绿色循环经济
湖南株洲:铅阳极立模模板成功替代进口
产品中心
废旧塑料回收
废纸回收
新闻动态
当前位置:
首页
>
新闻动态
一张图读懂聚丙烯再生回收的所有问题
文章来源: 更新时间:2026-04-03 10:02:10
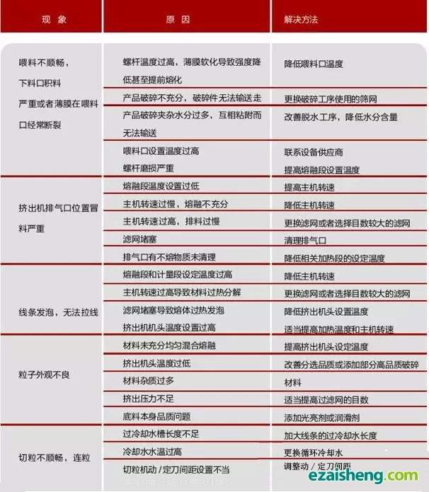
【摘要】聚丙烯包装材料破碎加工过程中可能出现的加工问题和相应的解决方法 聚丙烯包装材料破碎加工过程中可能出现的加工问题和相应的解决方法
【返回列表】
上一篇 : 浸染型钴银矿利用技术填补空白
下一篇 : 天津铜质线材企业重点实验室通过验收